OpenAPI Integration
This is a more technical integration option, giving you greater control over the checkout process. OSL Pay provides a robust JSON REST API that supports a range of financial, cryptocurrency, and KYC services. Using the APIs, you can build a fully customized UI to guide users through the entire transaction flow.
To view all APIs and their corresponding call details, please refer to the API documentation.
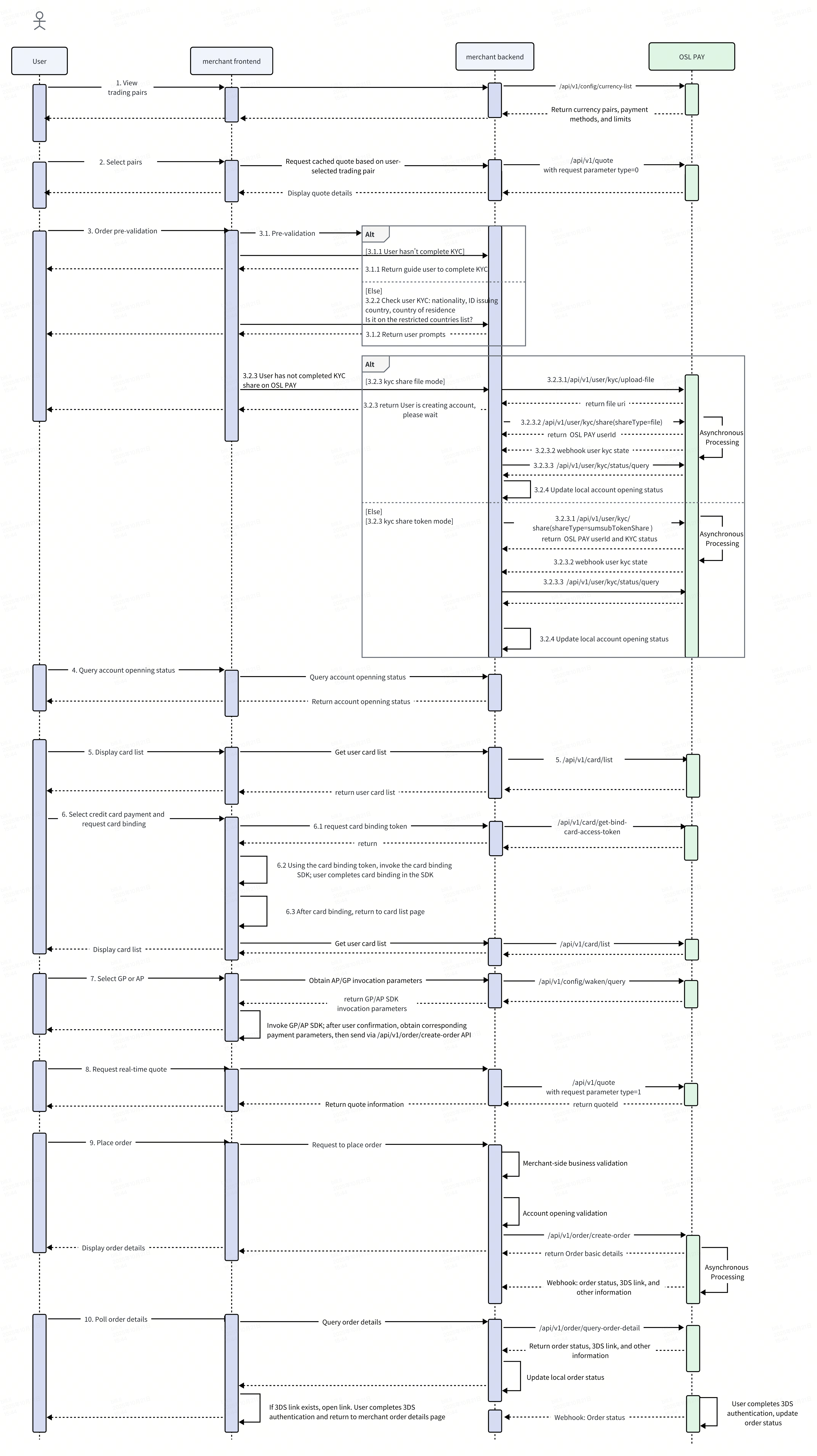
High-level diagram
This diagram illustrates a basic crypto purchase flow and the components required for implementation. We recommend using our API and webhooks to provide contextual information in your app, including minimum/maximum purchase amounts, quotes, and transaction history.
For merchants without PCI certification

For merchants with PCI certification

Updated about 6 hours ago