Binding Card SDK
This SDK is used to collect users’ card information. The boundCardToken parameter is obtained via OpenAPI (see documentation).
Overview
For apps without PCI (Payment Card Industry) certification: You must integrate the card binding SDK provided by OSL Pay. This is the industry-compliant solution.
For apps with PCI certification: You may choose either of the following integration modes based on your business needs.
- Integrate the Card Binding SDK
- Data flow: Users’ sensitive card information is collected, processed, and stored directly by OSL Pay’s SDK. Your system will not access or store any sensitive data.
- UI experience: The payment flow UI is provided by the SDK. Basic branding (e.g., colors, logo) is usually allowed, but overall interaction design and flexibility are limited.
- Integrate via OpenAPI
- Data flow: Users’ card information passes through your server environment.
- Compliance responsibility: Your system must fully comply with PCI DSS security standards at all times and assume full security and compliance responsibility.
- UI experience: You have full control to design the card binding interface, enabling seamless integration with your app and highly flexible interactions.
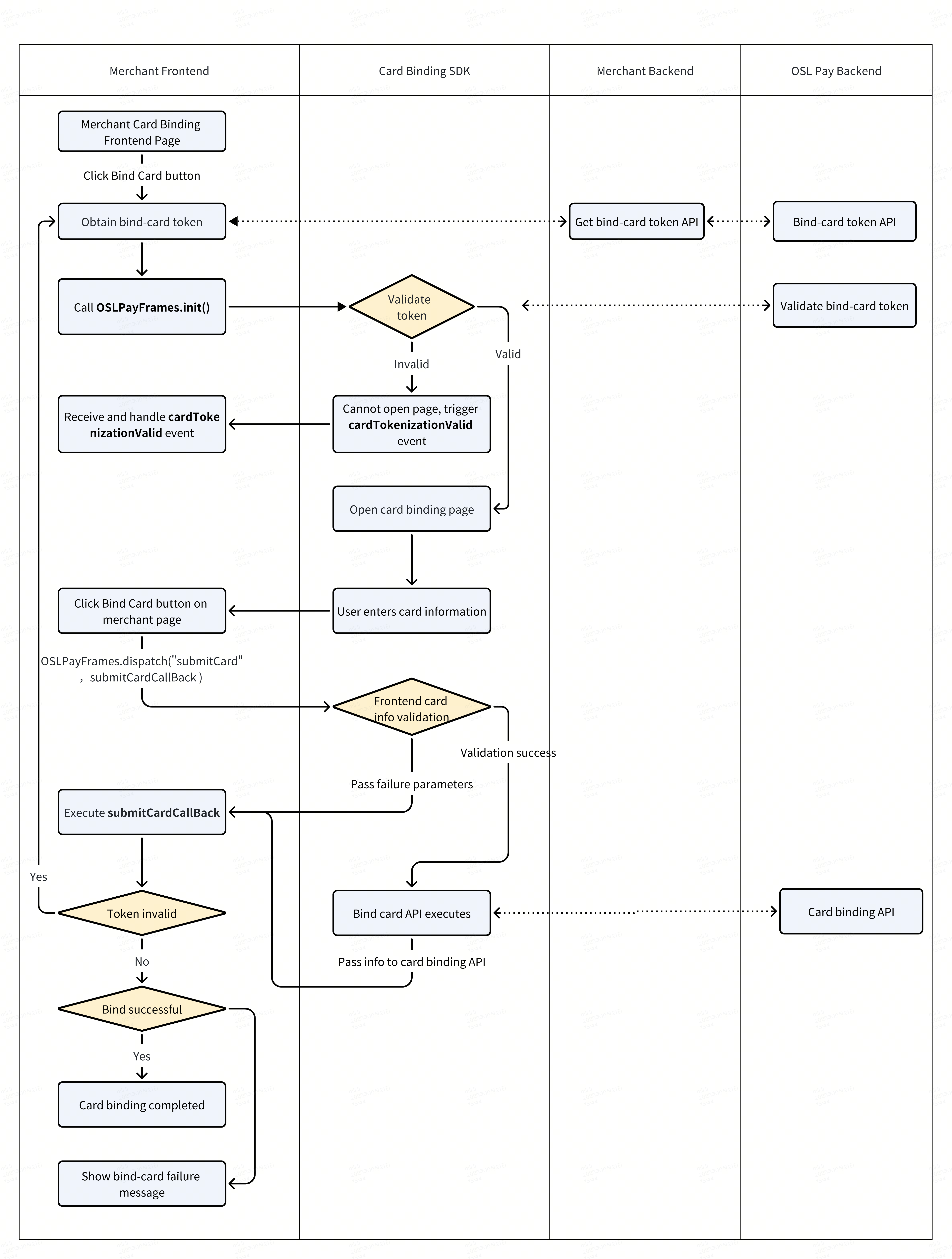
Interaction flow diagram

Integration example
Currently, native SDK is not supported. Apps must integrate using the web-based approach.
<!-- sandbox -->
<script src="https://ramptest.osl-pay.com/js/op-frames.min.js"></script>
<script>
// nitialization
OSLPayFrames.init({
boundCardToken: "******",
});
// Calling card binding
OSLPayFrames.dispatch("submitCard");
</script>
<div id="oslpayFrame"></div>
<!-- production -->
<script src="https://ramp.osl-pay.com/js/frames.min.js"></script>
<script>
// nitialization
OSL-PayFrames.init({
boundCardToken: '******'
})
// Calling card binding
OSL-PayFrames.dispatch('submitCard')
</script>
<div id="OSL-PayFrame"></div>
SDK methods
Method | Description | Example |
---|---|---|
init(object: InitParmas) | Initializes and loads the form. See InitParams for details. | OSLPayFrames.init(object) |
addEventHandler(event: DispatchEventName, handler) | Adds a handler for a specified event . event must be a valid event name (see DispatchEventName ). handler is the callback function. | OSLPayFrames.addEventHandler(Events.CARD_TOKENIZED, (event) => ) |
removeEventHandler(event: DispatchEventName, handler) | Removes a specific handler previously added via addEventHandler . event must be a valid event name (see DispatchEventName ). handler is the function to remove. | OSLPayFrames.removeEventHandler(Events.CARD_TOKENIZED, (event) => {}) |
removeAllEventHandlers(event: DispatchEventName) | Removes all listeners attached to the specified event. event must be a valid event name (see DispatchEventName ). | OSLPayFrames.removeAllEventHandlers(Events.CARD_TOKENIZED) |
dispatch(event: DispatchEventName, handler) | Manually triggers a specified event. event must be a valid event name (see DispatchEventName ). handler is an optional callback function. | OSLPayFrames.dispatch(Events.CARD_SUBMIT, (e) => {}) |
InitParmas
InitParmas
Parameter | Description | Required | Default |
---|---|---|---|
boundCardToken | Card binding token | Yes | undefined |
locale | Language | No | See supported languages |
getContainer | DOM element to insert the iFrame | No | document.querySelector("#OSLPayFrame") |
fields: FieldsParams | Form options. See FieldsParams for details | No | { phone: false, billState: false } |
style: StyleParams | If you want to override default styles and customize CSS, pass a style object to the init method. See StyleParams for details | No |
DispatchEventName
DispatchEventName
Event name | Javascript constant | Description | Return value |
---|---|---|---|
submitCard | CARD_SUBMIT | Triggered when the card form is submitted | { tokenValid: true/false, status: true/false, cardId: "622***111" } |
resetForm | CARD_RESET_FORM | Triggered when the card form is reset | undefined |
isCardValid | CARD_IS_VALID | Returns whether the card validation succeeded | { isValid: true / false } |
FieldsParams
FieldsParams
Event name | Javascript constant | Description |
---|---|---|
phone | FIELD_PHONE | Cardholder’s phone number including country code |
billState | FIELD_BILL_STATE | Cardholder’s state/province. Required if the card is issued in the US or Canada; optional for cards issued in other countries/regions. |
StyleParams
StyleParams
Property | Description |
---|---|
backgroundColor | iFrame background color |
input | Styles for input fields.
Accepts an object with the following properties: |
label | Styles for labels.
Accepts an object with the following properties: |
focus | Styles are applied when an element gains focus. Accepts an object with the property: |
invalid | Styles applied when validation fails.
Accepts an object with the following properties: |
placeholder | Styles for input placeholders.
Accepts an object with the property: |
select | Styles for the default select box. Accepts an object with the properties: |
For example, a Frames instance initialized with the following parameters:
OSLPayFrames.init({
boundCardToken: "YOUR-CARD-TOKEN",
style: {
backgroundColor: "#000000",
padding: "10px 5px",
input: {
color: "#e7d2c4",
backgroundColor: "#F8F6F9",
fontSize: "20px",
height: "80px",
padding: "10px 10px 10px 10px",
rounded: "20px",
border: "1px solid #e7d2c4",
},
label: {
color: "#e7d2c4",
fontSize: "14px",
paddingBottom: "15px",
},
focus: {
color: "#afd523",
},
invalid: {
color: "#9a1313",
fontSize: "20px",
padding: "10px 10px 10px 10px",
},
placeholder: {
color: "#ba8397",
},
select: {
backgroundColor: "#e7d2c4",
border: "1px solid #9a1313",
options: {
activeBackgroundColor: "#bcc397",
fontSize: "20px",
color: "#26bfd4",
height: "64px",
},
},
},
});
SDK events
Event name | Javascript constant | Description |
---|---|---|
|
| Triggered after card binding token validation is completed.
Return value:
|
|
| Triggered when the card validation status changes.
Return value:
|
Updated about 6 hours ago